公司介紹
鈺齊國際股份有限公司(股票代碼:9802)前身為福建和誠鞋業,成立於1995年,經營運動鞋、戶外鞋的代工生產及外銷業務,2000年成功取得GORE-TEX認證,開始有能力生產戶外防水鞋,目前是國內唯二擁有GORE-TEX技術的製鞋廠,2009年成立鈺齊國際,整合旗下子公司及重組,鈺齊國際成為集團主體,並於2012年成功掛牌上市,公司股本為19.1億元。

資料來源:鈺齊-KY法說會簡報
集團總部位於台灣雲林,作為集團的技術研發基地,生產工廠則分布在中國、越南、柬埔寨,以子公司的方式經營。

其中中國、越南以及柬埔寨的產能占比分別為28.02%、50.69%、21.29%,從下圖可以看出公司致力於將產能逐步移轉至東南亞,中國產能目前已佔不到三成。
另外也可以觀察到公司從2019年開始就積極增加產能,參考公司財報,從2019年開始至2023年底,公司已投入資本支出72.58億元,對照公司目前僅19.1億元的股本,投資規模將近四個股本,相當可觀。


資料來源:鈺齊-KY法說會簡報
鈺齊目前量產代工的品牌鞋客戶已超過50家,主要分布在美國、歐洲與亞洲。

從營收分布來看,鈺齊-KY產品主要的發貨地區(客戶指定)以歐洲、美洲為主,二者合計約占85%,亞洲及中國的營收約占13%,從這個角度思考,歐洲、美洲的鞋類銷售情形對鈺齊-KY有直接影響,因此當地主要客戶的庫存情形、業績展望,以及當地經濟與消費情形,都有必要留意。

鈺齊-KY的主要客戶包括迪卡儂(Decathlon)、MERRELL、Jack Wolfskin、Timberland、The North Face等耳熟能詳的品牌。


看到這裡,你會發現鈺齊作為製鞋業者,但它的大客戶並非我們所熟悉的NIKE、Adidas、New Balance,主要都是戶外鞋或休閒鞋的品牌,有的品牌甚至台灣都沒有看過,這就要談到鈺齊獨特的經營策略:主打少量多樣、製程更複雜、門檻更高的「戶外鞋」市場鈺齊的創辦人林文智早年在製鞋大廠豐泰(股本98.7億元)工作,後來他跟太太廖芳祝決定離開豐泰創業,但卻難以爭搶運動鞋的生意,後來林文智轉念決定改做戶外鞋,然而戶外鞋的生產難度遠高於運動鞋,具有更高的生產門檻。門檻包括:
- 安全性門檻:戶外鞋需要跋山涉水,其鞋底跟鞋面都需要極高的硬度和強韌度,配方相較運動鞋更為複雜,鞋底需要由多種材料組合而成,黏合的鞋膠也必須特別選擇。
- 防水性與透濕性門檻:必須確保汗水或蒸氣能順利排出,但外層又必須能防溪水、雨水滲入,因此公司花上一年的努力,才順利取得防水透濕的GORE-TEX認證。
- 少量多樣門檻:大品牌的運動鞋下單以百萬作為單位,但戶外鞋或機能鞋卻常常一筆訂單僅1,000雙,再加上單價高、做工追求精細、功能款式卻更為複雜,工廠必須經常更換產線,還要擔心良率,因為一旦損壞一雙,損失也會是運動鞋的數倍。
經過多年耕耘,鈺齊成功拿下多個指標戶外品牌訂單,如VFC集團(旗下品牌包括Timberland、The North Face、Dickies)、WWW集團(Wolverine World Wide,旗下品牌包括 MERRELL)、Deckers 集團(旗下品牌包括UGG、HOKA、Teva、Koolaburra、Sanuk),並逐年增加新客戶,成功將小眾市場集合成一門大生意,打下製鞋業的一片天。
產品介紹
-GORE-TEX資料來源:鈺齊-KY法說會簡報
GORE-TEX是一種創新的薄膜材質,薄膜上每平方英吋(2.54x2.54公分)有90億個細孔,這些細孔比水滴結構小了2萬倍,因此能做到水滴無法穿透,但因細孔比水蒸氣分子大700倍,因此水蒸氣能順利排除,具備「防水」、「透氣」、「保暖」的多重優勢。



下面的網頁內容可以看到要通過GORE-TEX認證,鞋子必須經過多重測試,而工廠要能夠生產GORE-TEX認證的鞋款,不論是生產材料、設備、加工能力,也都要經過認證才行。鈺齊-KY作為國內惟二擁有GORE-TEX認證生產的資格,並且多數工廠都已取得認證,顯示公司對於這項技術已具有相當的掌握能力,生產技術也經過認可,形成一定程度的「護城河」,這是鈺齊-KY相較同業的競爭優勢之一。
-春夏款/秋冬款
讀者在看跟鈺齊-KY或戶外運動休閒用品有關的產業與公司時,會常常聽到「春夏款」、「秋冬款」這樣的名詞,鈺齊-KY用代號「SS」、「FW」代表。「春夏款」顧名思義就是春天跟夏天銷售的鞋款,出貨月份多落在10月至隔年2月,接單則更早,大約落在6月至10月,這是因為戶外鞋從接到訂單到出貨,大約需要4個月的時間,因此在生產排程上你可以理解「春夏款」大約是「秋冬生產」、「夏天接單」。同理可證,「秋冬款」的出貨月份多落在4月至9月,代表「春夏生產」、「冬天接單」,因此目前鈺齊-KY已經在接今(2024)年秋冬款的訂單了。在財報上,我們可以大致採用4Q-1Q財報評估「春夏款」的獲利狀況(正在出貨「春夏款」的時間點),並用2Q-3Q財報評估「秋冬款」的獲利。資料來源:鈺齊-KY法說會簡報
另外我們也可以去觀察每個年度每月的營收變化,你會發現鈺齊-KY的營收雖然可以觀察到「季節性」因素,但卻沒有很明顯的規律性與一致性,這跟公司產品有關,出貨時間係完全配合下游客戶要求,但因客戶及產品規格多元,因此難有明確的時間型態。但大致上5-8月應該是「秋冬款」的主要出貨時間點,而11-2月則是「春夏款」的主要出貨旺季,另外3-4月、9-10月這兩個時間點則是營收相對較低的時段,如果股價因此下跌,或許也可以視為布局的機會。

-自動化投資
鈺齊-KY的創辦人兼董事長林文智其實是很細心的人,他形容自己很重視細節,也很「雞婆」,也因為這樣的個性,鈺齊很早就投入自動化領域的發展,並主動結合產業界與學界。
首先,2018年鈺齊-KY便宣布與雲林科技大學共同打造建置全台首座「先進製鞋科技實驗室」。公司表示,該實驗室將致力集結產官學資源,除了建置類製鞋產線、自主研發更多結合工業4.0的製鞋產業自動化設備與技術外,雲科大開設跨領域之「先進製鞋科技學程」,培育新世代製鞋產業各職能領域專業人才,提供國內外各類實習機會,藉以增加實作歷練經驗,培育更多專業人才。
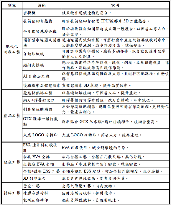
另外媒體也報導到2019年,鈺齊主動找上鞋業自動化公司大氣電漿,希望能合作「空氣製鞋」技術,取代傳統鞋業貼合製程,顯示公司也會主動尋找產業與技術夥伴合作,導入有潛力的新技術或新製程。下圖是公司整理2018-2021年期間公司投入的自動化與科技生產技術,涉及的製程相當多元,另外2022年報也指出公司持續有開發或導入更多自動化設備,這代表公司不僅有擴張工廠產能,也重視廠內員工的生產效率,雖然導入這些設備初期對產能影響或幫助有限,但隨著學習曲線打開,工人習慣運用這些設備時,工作效率將有效提升,能增進公司議價能力與競爭力,這一點應給予肯定。


-財報檢視
我們先直接檢視鈺齊-KY的每股盈餘(EPS),對公司獲利能力建立初步印象。可以觀察到公司2016年開始,每年EPS都有超過5元的水準,但2022年EPS高達18.1元,創下歷史新高,有一種賺一年抵三年的感覺,這是因為Covid-19疫情解封後需求大幅成長,加上產能擴充到位,因此帶動生產戶外鞋、休閒鞋的鈺齊-KY獲利大幅增加。去(2023)年度則是因為美國大幅度升息壓抑消費意願及需求,以及零售商、品牌商面臨去庫存壓力,因此EPS大幅衰退至7.87元。

若按季度觀察,可以看到2023年鈺齊-KY的獲利明顯走下坡,4Q23 EPS僅0.33元,甚至創下4Q15以來新低,這種業績的急遽衰退造成股價明顯走弱,但這或許也是作為「景氣循環股」投資的機會。

接著觀察利潤率,可以觀察到2023年毛利率、營業利益率均下降,但稅後淨利率下降更多,我們有必要了解原因。

從業外損益分析可以看到,4Q23公司有出現業外損失,導致稅前淨利減少,也拖累稅後淨利率。資料顯示公司4Q23認列了-1.91億元的外幣兌換損失,這是因為4Q23美元兌台幣貶值,造成公司出現匯兌損失。


接著我們回過頭來看損益表,檢視2023年毛利率下降的原因,可以看到2Q23之後每季營收均出現衰退,收入下滑是毛利率減損的主要原因。

其他原因與折舊增加有關,可以觀察到2022年折舊大幅增加,1Q23折舊金額達到新高2.64億元,但營收卻是在2023年開始走下坡,自然影響毛利率的表現。

前面我們提過,鈺齊-KY在今(2024)年仍將投入不少資本設廠,可以預見2025-2026年折舊金額還有上升空間,若營收仍舊不振,公司的獲利表現將持續惡化,這也是目前市場對鈺齊-KY仍有疑慮或評價並未明顯回升的原因之一。
-同業比較
另外為了讓讀者能對鈺齊-KY有更深入的認識,我們進行同業比較,應該能夠幫助讀者更具體地理解鈺齊-KY在製鞋產業當中的特殊性。台灣的製鞋業主要有四家公司,按市值排序分別是豐泰(1,590億元)、寶成(1,034億元)、鈺齊-KY(233.6億元)、志強-KY(145.7億元)。其中豐泰、寶成主要生產運動鞋,豐泰的大客戶是NIKE,該客戶佔其營收高達九成,寶成的客戶則較多元,主要客戶為Adidas、Nike,佔其營收約五成。至於志強-KY,主要客戶也是Adidas、Nike,合計佔其營收超過七成,但與其他公司不同,志強-KY的主要產品為足球鞋。從下圖營業利益的比重,你可以很清楚地看到鈺齊-KY佔得的市場利潤算是相對較小的一塊,這是因為製鞋業當中運動鞋仍是最主要的產品,產量、銷量與市場需求都最大,而戶外鞋、休閒鞋的市場則相對小眾。

接著我們將毛利率、營業利益率作為XY軸來觀察四家公司的營業概況,可以發現鈺齊-KY的毛利率居於同業之末,但營業利益率則僅次於豐泰。

拉出時間軸,可以發現豐泰、寶成的毛利率長期都高於鈺齊-KY,且相對穩定,例如豐泰的毛利率約在25%上下,但鈺齊-KY的毛利率波動就相對明顯,這是因為豐泰交付的運動鞋利潤穩定且量大,但鈺齊-KY交付的戶外鞋、休閒鞋則會因鞋款、客戶別、交(船)期不同,而造成毛利率劇烈波動,這對公司來說其實是一大挑戰。

但若看營業利益率,卻又是不同的故事了。對照組豐泰的營業利益率約維持在10%左右,維持穩定,然而鈺齊-KY雖然營業利益率仍有波動,卻呈現成長趨勢,代表公司在管理及營運上的花費得到有效控制,又或者是「規模經濟」已經成型,這也呼應公司管理層曾說過的:「製鞋業其實是賺『管理財』」。

接著來看市場評價,可以發現豐泰的本益比明顯高於其他同業,源於豐泰與NIKE之間的特殊關係,豐泰是NIKE最重要也最資深的供應鏈夥伴,市場基於對NIKE業績成長與龍頭地位的評價,自然也會轉嫁到豐泰上。

觀察股價淨值比會更明顯,豐泰的評價明顯高於同業,但鈺齊-KY的股價淨值比也高於其他同業,部分反映市場對公司經營成效的理解。

股利政策
鈺齊-KY自2020年開始採取每半年配發股利的新政策,建議讀者看每年合併的股利與盈餘分配率。公司連續13年配發股利,值得一提的是2022年公司EPS高達18.17元,卻僅配發7.19元現金股利,盈餘分配率不滿四成,造成股價重挫,一方面說明公司仍在追求成長,因此盈餘分配率會有波動(視資本支出而定),另一方面不宜僅看前一年度獲利就預判會有股利行情,可能受傷。
資料來源:台灣股市資訊網
不過公司也並非不願意配發現金股利,相反的是根據過去紀錄,公司的盈餘分配率絕大多數年度都超過六成,甚至超過七成,所以鈺齊-KY其實是願意跟股東分享獲利的,從長期投資的角度來看,這樣的公司反而是我喜歡的標的。
資料來源:優分析
這樣的特質讓鈺齊-KY其實多了一分防禦屬性,以2023年度盈餘共計配發現金股利5元來看,按照目前股價(寫作當下為3月23日)122.5元,現金殖利率約4%,雖然不算特別高,但仍有一定的下檔保護作用。

換言之,鈺齊-KY現在可以作為「進可攻、退可守」的標的,在積極面向上,我們可以作為產業循環的投資標的,防禦面向上,則可以領取現金股息,不至於血本無歸,但關鍵仍在於公司近年積極擴張的新產能能否有效填滿,否則獲利仍會受到折舊增加而拖累。
股權結構
鈺齊-KY是董事長林文智、總經理廖芳祝兩夫妻創業打拼的結晶,在大股東名單中,「中國信託商業銀行受託保管思諦法股份有限公司投資專戶」、「中國信託商業銀行受託保管麥朵股份有限公司投資專戶」這兩個專戶是由夫妻間接持有,若再加上夫妻本身以及其二親等、未成年子女等親屬(林雪卿、林文廣)的持股,合計高達44.1%。
資料來源: 2022年報
上圖還可以觀察到,鈺齊-KY的大股東還包括「富邦人壽保險」、「元大台灣高股息優質龍頭基金」、「公務人員退休撫卹基金」、「野村優質基金」,以及兩個投資專戶,其性質偏向投資屬性,合計佔14.1%持股,應無涉公司經營,並屬於穩定籌碼。管理層方面,執行副總暨發言人、財務主管的廖志誠,為參與公司長期發展之重要幹部,持股約0.17%。綜合上述,偏向公司派的籌碼約佔57.43%,經營權相當穩定。
資料來源:2022年報
另外從公司年報可以看到,2022年有兩位幹部減持10萬4,465股,但同一年度董事長跟總經理則增持10萬1,000股,一方面展現公司高層對未來發展的信心,另外籌碼確實仍主要掌握在管理層身上,並未改變。

另外有可以看出公司強調董監持股這項指標,2021年以前的法說會簡報,公司都會主動呈現董監持股張數的提升,當然這與公司增資或發行可轉換公司債有關,但董監持股(主要是董事長、總經理夫妻)的不斷累積,仍是公司長期營運的重要定心丸。

接著來觀察股權分散情形,400張以上大戶持股佔71.59%,50張以下散戶持股則佔15.21%,大股東持股遠高於散戶,籌碼結構穩定。

不過上面這是去(2023)年4月的資料,最新400張以上大股東持股比例為73.1%,較去年更高,不過大股東持股比例從去年10月一度超過77%,近期不斷下降,也造成股價波動,從下圖也可以看到,大股東的動向與股價表現是同步指標,但也意味著如果大股東看好增加股份,股價就有機會順利撬動,這也是籌碼面相對較優的結構。

綜合上述,讀者應該要理解鈺齊-KY的幾項特點:
- 鈺齊-KY以戶外鞋為主要產品,主打「少量多樣」,結合GORE-TEX認證、規模經濟以及長年的營運管理經驗,已建立屬於自己的「護城河」,在競爭激烈的製鞋產業當中打下一片天。
- 鈺齊-KY近年不斷投入資本,在各地增加產能,並計畫在今(2024)年興建印尼新廠,以及進一步增加越南、柬埔寨產能,持續提升非中國地區的產能水準。
- 除了擴張產能外,鈺齊-KY也結合學術單位持續投入自動化設備,儘管製鞋業,特別是戶外鞋的製造屬於勞力密集產業,但結合自動化設備精進叫料、存貨及製程管理,仍對鈺齊-KY的競爭力帶來實質幫助。
- 鈺齊-KY盈餘分配股利平均約占七成,且董事長及總經理夫妻持續增加持股水位,除了籌碼面結構穩定外,也能確保公司將持續對股東保持大方。
在接下來「投資邏輯」的章節當中,我們將探討鈺齊-KY持續擴產的可能原因、產業復甦的可能性、公司的未來成長潛力,以及目前是否具有投資價值。
原文出處輯投資投資機會
https://vocus.cc/article/65f26e60fd897800013e2244